Công nghệ Zero Detect là gì? Tai nạn điện, đặc biệt là rò rỉ điện từ bình nóng lạnh, máy bơm nước hay các thiết bị nhà bếp, luôn là nỗi ám ảnh thường trực trong mỗi gia đình Việt. Các thiết bị bảo vệ truyền thống như Aptomat (ELCB) đôi khi hoạt động chậm trễ hoặc không thể cảnh báo khi sự cố xảy ra. Đó là lý do Công nghệ Zero Detect ra đời – một bước tiến mang tính cách mạng trong lĩnh vực an toàn điện smart home.
Vậy chính xác công nghệ Zero Detect là gì? Tại sao nó được ví như “vệ sĩ kỹ thuật số” cho ngôi nhà hiện đại? Nhiều người dùng khi mới tiếp cận nhà thông minh thường thắc mắc công nghệ Zero Detect là gì mà lại có khả năng bảo vệ vượt trội hơn các thiết bị truyền thống. Hãy cùng Vconnex đi sâu vào phân tích kỹ thuật và giải mã cơ chế hoạt động của công nghệ này trong bài viết dưới đây.
1. Dòng rò điện là gì? Nguy hiểm tiềm tàng trong các thiết bị gia dụng
Trước khi định nghĩa tường tận công nghệ Zero Detect là gì, chúng ta cần hiểu rõ về “kẻ thù” mang tên dòng rò mà công nghệ này được sinh ra để triệt tiêu.
Dòng rò điện là gì?
- Dòng rò điện (Leakage Current) là hiện tượng dòng điện di chuyển ra khỏi mạch dẫn điện quy định, rò rỉ qua lớp vỏ cách điện bị hỏng hoặc ẩm ướt để truyền ra vỏ kim loại của thiết bị hoặc môi trường xung quanh (tường, đất).

Dòng rò điện là gì?
Tại Việt Nam, khí hậu nóng ẩm là nguyên nhân hàng đầu khiến các lớp vỏ cách điện nhanh chóng bị lão hóa. Hậu quả của dòng rò là vô cùng nghiêm trọng: nguy hiểm tính mạng, thất thoát năng lượng và nguy cơ cháy nổ. Để khắc phục điều này, việc hiểu rõ công nghệ Zero Detect là gì và ứng dụng nó vào thực tế là giải pháp tối ưu để phát hiện những dòng rò nhỏ nhất trước khi chúng kịp gây họa.
2. Công nghệ Zero Detect là gì? Định nghĩa kỹ thuật chuẩn xác
Rất nhiều người nhầm lẫn giữa công nghệ này và các loại cầu dao chống giật cơ học. Để trả lời câu hỏi công nghệ Zero Detect là gì một cách chính xác nhất về mặt kỹ thuật, chúng ta có định nghĩa sau:
- Công nghệ Zero Detect là gì?
Công nghệ Zero Detect là một hệ thống công nghệ kép (Dual Technology) sử dụng cảm biến điện tử tốc độ cao, kết hợp giữa Cảm biến dòng rò thông minh (phát hiện giật) và Nguyên lý đóng/ngắt điện tại điểm 0 (bảo vệ thiết bị). Hệ thống này đảm bảo ngắt mạch điện tử tức thì khi có rò rỉ và đồng thời triệt tiêu tia lửa điện khi chuyển trạng thái.

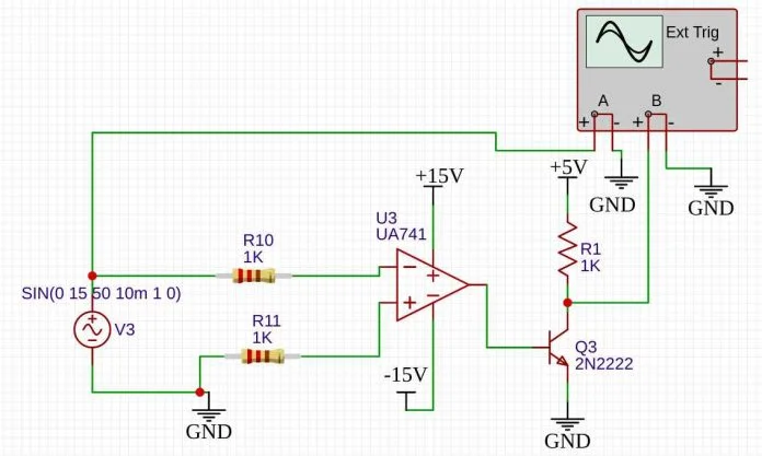
Mạch phát hiện điểm không Zero Crossing Detection Circuits
Mạch phát hiện điểm không (tiếng Anh: Zero Crossing Detection Circuits) bao gồm hai thành phần điện tử chính. Một là bộ khuếch đại hoạt động và hai là các linh kiện điện tử thụ động như điện trở, tụ điện.
Nó phát hiện điểm tham chiếu điện áp bằng không của tín hiệu AC hoặc sóng hình sin là điểm giao nhau bằng không của tín hiệu AC.
Bộ khuếch đại hoạt động (Op-amp) là thành phần hoạt động quan trọng của mạch này. Chúng tôi vận hành op-amp như một bộ so sánh để so sánh các tín hiệu tham chiếu điện áp 0 với tín hiệu AC.

Nguyên lý mạch dò giao điểm 0 đảo ngược
Khái niệm công nghệ Zero Detect là gì thường gắn liền với sự chuyển dịch từ cơ học sang điện tử hóa. Thay vì sử dụng cơ chế cơ học chậm chạp của Aptomat, Zero Detect sử dụng thuật toán điện tử chính xác, kết hợp tốc độ và sự bảo vệ vật lý cho linh kiện.
3. Giải mã Cơ chế Zero Detect hoạt động như thế nào?
Khi đi sâu tìm hiểu công nghệ Zero Detect là gì, điều thú vị nhất nằm ở việc hệ thống này giải quyết đồng thời hai vấn đề lớn của lưới điện gia đình: An toàn người dùng và Tuổi thọ thiết bị.
Nguyên lý 1: Phát hiện và Ngắt mạch dòng rò (Leakage Detection)
- Cơ chế cốt lõi: Dựa trên Định luật Kirchhoff, Cảm biến dòng rò thông minh liên tục đo lường và so sánh dòng điện đi vào (dây nóng) và đi ra (dây nguội).
- Tốc độ: Nếu phát hiện sự chênh lệch vượt ngưỡng an toàn (thường 15mA-30mA), Chip vi xử lý sẽ ngay lập tức kích hoạt ngắt Relay điện tử. Tác dụng của công nghệ Zero Detect là gì trong trường hợp này là đảm bảo ngắt điện trong vòng mili giây để bảo vệ tính mạng.
Nguyên lý 2: Đóng/Ngắt điện tại điểm 0 (Zero Crossing Detection)
Phần này làm rõ thêm về công nghệ Zero Detect là gì về mặt bảo vệ linh kiện. Công nghệ đóng ngắt điện tại điểm 0 cho phép thiết bị xác định chính xác thời điểm điện áp xoay chiều đi qua mức 0V (điểm 0).
- Tác dụng: Khi người dùng bật/tắt công tắc (hoặc khi Zero Detect tự động ngắt điện), hệ thống sẽ chờ thời điểm điện áp bằng 0 để thực hiện thao tác đóng/cắt.
- Lợi ích: Triệt tiêu hoàn toàn hiện tượng hồ quang điện (tia lửa điện) sinh ra khi ngắt mạch, bảo vệ tiếp điểm của Relay. Điều này giúp thiết bị (Công tắc thông minh, Ổ cắm thông minh) bền bỉ hơn và ngăn chặn nguy cơ cháy nổ do hồ quang gây ra.
4. Điểm đột phá của Công nghệ Zero Detect chống rò điện thông minh Vconnex
Nếu có ai hỏi ưu điểm lớn nhất của công nghệ Zero Detect là gì so với thiết bị cũ, Vconnex khẳng định 3 yếu tố sau:
4.1. Tốc độ ngắt điện thông minh vượt trội (Phản ứng mili giây)
Khác biệt lớn nhất của công nghệ Zero Detect là gì nằm ở tốc độ. Tốc độ ngắt của Zero Detect được tính bằng mili giây, nhanh hơn nhiều lần so với Aptomat cơ học. Tốc độ này giúp giảm thiểu tối đa thời gian cơ thể người tiếp xúc với dòng điện, ngăn chặn tổn thương nghiêm trọng đến hệ thần kinh và tim mạch.
4.2. Khả năng tự động kiểm tra và cảnh báo từ xa
Một lợi ích khác giúp định nghĩa lại công nghệ Zero Detect là gì trong kỷ nguyên IoT chính là khả năng giao tiếp. Tác dụng của zero detect trong Smart Home là gửi ngay thông báo (Push Notification) đến điện thoại qua ứng dụng Vhomenex khi có sự cố. Điều này mang lại sự an tâm tuyệt đối, đặc biệt khi bạn không ở nhà, và giúp xác định chính xác vị trí rò rỉ.
4.3. Đảm bảo Tuổi thọ và Sự ổn định nhờ Đóng/Ngắt tại điểm 0
Nhờ áp dụng công nghệ đóng ngắt điện tại điểm 0, các sản phẩm như Công tắc/Ổ cắm thông minh Vconnex có tuổi thọ cao hơn. Việc không phát sinh hồ quang điện giúp bảo vệ các linh kiện nhạy cảm bên trong, đảm bảo hiệu suất hoạt động ổn định và lâu dài.

Công tắc thông minh của Vconnex áp dụng công nghệ Zero Detect để đảm bảo an toàn điện tuyệt đối
5. Bảng so sánh: Công nghệ Zero Detect vs Aptomat chống giật (ELCB)
Để quý khách hàng hình dung rõ hơn sự khác biệt giữa thiết bị truyền thống và công nghệ Zero Detect là gì, hãy xem bảng so sánh dưới đây:
| Tiêu chí | Aptomat chống giật (ELCB) truyền thống | Công nghệ Zero Detect |
| Cơ chế hoạt động | Cơ học (Từ tính/Nhiệt) | Điện tử (Cảm biến dòng rò thông minh) |
| Bảo vệ linh kiện | KHÔNG (Phát sinh hồ quang) | CÓ (Đóng/Ngắt tại điểm 0) |
| Tốc độ ngắt | Chậm (do quán tính cơ khí) | Siêu nhanh (Mili giây) |
| Cảnh báo từ xa | KHÔNG | CÓ (Gửi thông báo về điện thoại) |
6. Ứng dụng thực tế trong Hệ sinh thái Vconnex
Vậy ứng dụng thực tế của công nghệ Zero Detect là gì trong ngôi nhà của bạn? Vconnex đã tích hợp nó vào các sản phẩm chủ lực, tạo thành một lưới điện an toàn.
Công tắc thông minh Vconnex
Công tắc thông minh Vconnex là giải pháp thay thế công tắc cơ học cũ. Sản phẩm không chỉ tự động ngắt điện khi phát hiện dòng rò mà còn tích hợp tính năng hẹn giờ thông minh, cho phép bạn điều khiển các thiết bị điện từ xa, đảm bảo an toàn tuyệt đối khi sử dụng.

Công tắc thông minh Vconnex với thiết kế hiện đại, sang trọng phù hợp mọi không gian sống
Ổ cắm chống giật thông minh
Ổ cắm chống giật thông minh ứng dụng công nghệ Zero Detect bảo vệ các thiết bị di động, máy sấy tóc hoặc khu vực bếp. Việc một nghệ sĩ kỹ tính như ca sĩ Quang Hà tin dùng loại ổ cắm và công tắc này cho cả hai căn nhà là minh chứng rõ nhất cho sự tin cậy của công nghệ Zero Detect là gì trong thực tế.

Ổ cắm thông minh chống giật với độ nhạy 10mA, ngắt ngay trong 0,03s
7. Tại sao nên tin chọn Công nghệ Zero Detect của Vconnex?
- Made in Vietnam – Giải pháp kép: Công nghệ do kỹ sư Việt làm chủ, kết hợp tính năng chống rò điện tử và công nghệ đóng ngắt điện tại điểm 0 để mang lại sự bảo vệ toàn diện, phù hợp với điều kiện lưới điện không ổn định tại Việt Nam.
- Chứng nhận uy tín: Đạt chuẩn CE (Tiêu chuẩn Châu Âu), RoHS (An toàn vật liệu) và Hợp quy ICT.
- Niềm tin từ cộng đồng: Công nghệ Zero Detect trong các sản phẩm của Vconnex đã được kiểm chứng qua sự tin dùng của hàng ngàn hộ gia đình và các dự án lớn.

Qua bài viết này, hy vọng bạn đã có câu trả lời đầy đủ cho câu hỏi công nghệ Zero Detect là gì. Nó không chỉ là một thuật ngữ kỹ thuật, mà là sự kết hợp tinh tế giữa cảm biến nhạy bén, tốc độ xử lý tức thì, và khả năng bảo vệ vật lý nhờ công nghệ đóng ngắt điện tại điểm 0.
Việc nắm vững kiến thức công nghệ Zero Detect là gì giúp bạn đưa ra quyết định đầu tư đúng đắn cho sự an toàn của gia đình. Đừng để an toàn điện dừng lại ở những thiết bị cơ học cũ kỹ, hãy nâng cấp lên chuẩn mực an toàn số hóa cùng Vconnex ngay hôm nay.
Bạn muốn bảo vệ gia đình khỏi nỗi lo rò rỉ điện?
👉 Khám phá ngay các dòng Công tắc & Ổ cắm chống giật Vconnex tích hợp công nghệ Zero Detect tại đây!











